
嵌合抗原受体修饰的T细胞(CAR-T)免疫疗法在临床B细胞淋巴瘤白血病治疗中已经取得显著疗效。然而,CAR-T细胞疗法必须遵循个体化治疗策略,历经个体细胞体外分离、扩增、CAR-T细胞构建以及回输体内等复杂治疗过程,造成CAR-T治疗周期长(十天以上)、费用昂贵(百万以上)等明显缺点。因此,虽然目前CAR-T已获准上市,但仍然难以实现规模化,不宜于推广应用。而临床急需一种基于CAR分子的更便捷、更高效的免疫疗法。鉴于以上背景,世界杯投注平台医学院吴稚伟教授课题组创造性的提出了AAV介导CAR分子基因治疗(AAV-mediated in vivo CAR gene therapy,ACG)的新方法,并完成了概念论证与疗效评估。

AAV介导CAR分子的基因治疗(ACG)示意图:携带有CAR分子的AAV注射进小鼠腹腔内,并直接感染T细胞,从而在T细胞表面表达CAR分子,形成CAR-T细胞,进而发挥CAR-T细胞特异性杀伤功能。
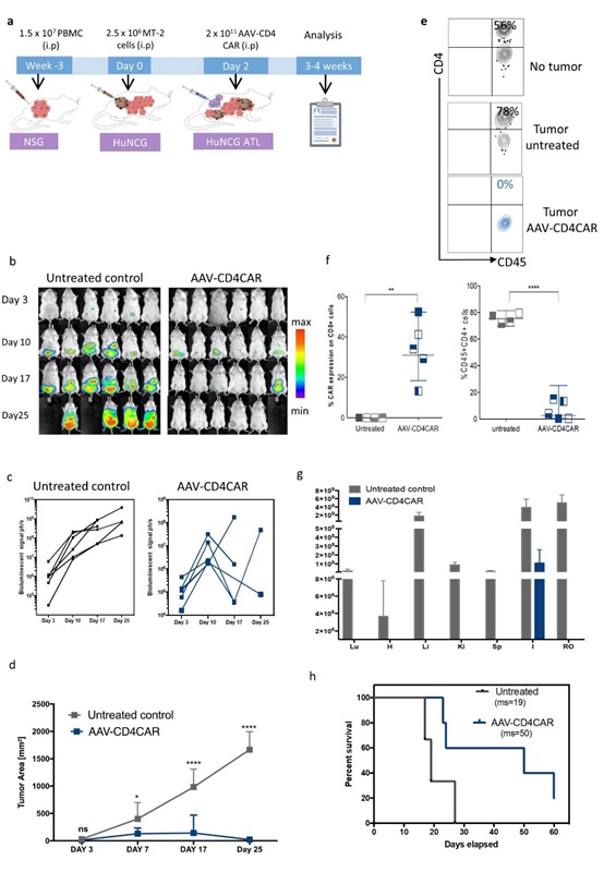
该方法借鉴前期AAV递呈双靶向抗体治疗HIV感染的工作基础(Xilin Wu, et al., JCI, 2018),推测具有高效广谱感染活性的重组AAV病毒可以携带CAR分子在体内直接感染T细胞,从而形成CAR-T细胞。在实践中,课题组应用重组AAV携带CAR分子,将带有CAR分子的AAV-CAR病毒直接注射到体内,成功实现了AAV-CAR对T细胞的体内感染,形成了CAR-T细胞。为了验证体内形成的CAR-T细胞的杀伤功能,课题组选取针对CD4的抗体作为CAR分子,构建了AAV-CD4-CAR,注入人源化NCG-HuPBL小鼠构建的肿瘤模型中。结果显示,单一注射AAV-CD4CAR分子25天后,小鼠体内的CD4+肿瘤细胞基本消失。同时ex vivo实验结果也显示,AAV-CD4CAR能特异性杀伤来自成人T细胞白血病(ATL)患者的CD4+肿瘤细胞。综合实验结果,课题组证实AAV介导的CAR分子基因治疗(AAV-mediated in vivo CAR gene therapy,ACG)能够在体内发挥特异性杀伤功能,从而达到类似传统CAR-T细胞治疗的效果。ACG治疗的关键是AAV-CAR病毒载体,可以实现体外的规模化制备,然后通过体内直接注射来实现CAR-T细胞的体内生成,从而大大简化了传统CAR-T细胞的制备流程,为CAR细胞治疗提供了一种更便捷、更高效的新型治疗策略,并大大降低了治疗成本。

体内产生的AAV-CD4 CAR T细胞介导抗肿瘤活性。用2.5 x 106 表达荧光素酶的MT2 ATL 细胞接种 NCG-HuPBL 小鼠造模。肿瘤细胞接种48小时后,给小鼠注射2 x 1011 携带CD4 CAR基因的AAV。PBS作为阴性对照。
上述研究以“AAV-Mediated In Vivo CAR Gene Therapy for Targeting Human T Cell Leukemia”为题于2021年6月23日发表在Blood Cancer journal (https://www.nature.com/articles/s41408-021-00508-1)。世界杯投注平台博士生Waqas Nawaz为该论文第一作者,世界杯投注平台医学院吴稚伟教授和吴喜林特任副研究员为本文通讯作者。该研究得到了国家自然科学基金、“十三五传染病重大专项”基金、江苏省六大人才高峰、江苏省双创博士等项目的支持。