发热伴血小板减少综合征(SFTS),是本世纪在中国新出现的一种虫媒病毒性出血热。自2010年首次报道该病,我国已有江苏、安徽、辽宁等11个省份发现病例,并发生多起地方聚集性疫情出现。该病住院患者病死率高达12-30%,在高发省份发病率近年呈现逐渐增长的趋势。该病一般以发热伴呼吸道或消化道急症起病,初始症状与流感等病毒性感染疾病不易区分。随即出现血小板和白细胞进行性下降。其临床特征包括高热、血小板和白细胞减少、出血、胃肠道症状及多脏器功能衰竭。该病在日本和韩国也有报道。因此,SFTS综合征不仅给我国人民健康带来巨大威胁,也是国际公共卫生的巨大挑战。
SFTS病毒是导致SFTS综合征的病原体,该病毒是一种新发现布尼亚病毒, 主要因为蜱虫叮咬传播。SFTS病毒感染流行主要出现在春夏两季,多为散发。农林业工作者等与蜱虫等节肢动物接触较多的人群为第一易感人群。此外医护人员和与病人密切接触的家属等也是该病易感人群。SFTS病毒具有较大变异风险,可通过宿主或媒介节肢动物体内同源重组而迅速变异。目前,SFTS病毒感染尚无疫苗,也缺乏有效的临床干预手段,是传染病研究中的一个难题。世界卫生组织已经将SFTS病毒列为最需要关注的病毒之一。
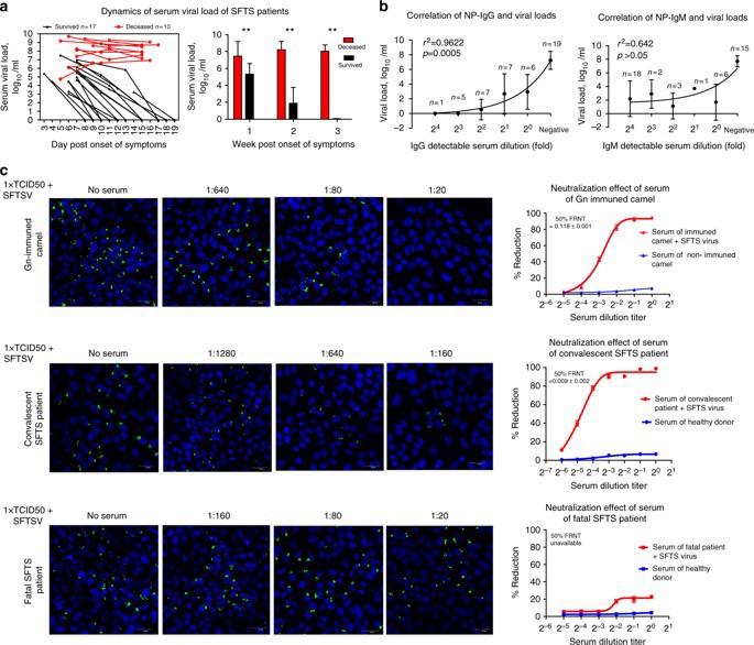
目前,SFTS感染的免疫机制,尤其是特异性体液免疫反应的调节状况以及与患者预后的关系尚未深入阐明。为加深了解该病的发病机制及宿主免疫防御在病毒感染过程中的作用,以及为发展有效的防治手段,课题组对近六年收治于南京鼓楼医院的患者队列进行了系统研究。重点针对病毒包膜糖蛋白(Gn和Gc)的血清抗体反应及其在病毒感染清除中的作用。此外,根据课题组去年在Scientific Reports发表的SFTS感染中固有免疫研究的提示,详细分析了参与特异性体液免疫反应的主要细胞亚群,及相关细胞因子的调节过程。课题组发现死亡患者针对NP的IgM和IgG抗体,针对Gn的IgG抗体完全缺失。同时,病毒特异性抗体的缺失伴随着持续的高病毒血症。我们通过病毒中和实验发现康复病人血清具有显著的高中和活性,而死亡病人血清缺乏对病毒的中和作用。为了印证血清抗体在中和病毒的作用,课题组诱导了特异性抗体并通过体外实验证明Gn特异性抗体能够有效中和SFTS病毒,因此更加印证了特异性抗体缺失是SFTS病毒致死的重要因素,而血清中和抗体是机体抵抗病毒的重要免疫因素。

图1:SFTS病毒感染中的抗体反应
为了深入了解特异性抗体免疫保护缺失的机制,课题组动态分析了SFTS患者在急性期外周血B细胞亚群的构成及分化情况。结果发现:死亡患者的Naïve B细胞(CD19+ IgD+CD27-)和边缘区样B细胞(CD19+IgD+CD27+)水平比康复病人和健康对照组显著降低,两种效应B细胞,包括成浆细胞(plasmablast)和记忆性B细胞,在康复组和死亡组中均明显升高,但出乎意料的是死亡组的成浆细胞水平持续高于康复组,说明虽然死亡病人的B细胞被大量激活,但由于不明原因没有分泌特异性抗病毒IgG抗体。这种现象在病毒感染中极为少见,仅在若干例埃博拉病毒感染上有过报道。此外,死亡组IgD-CD27-双阴性B细胞的水平也显著高于康复组。同时,IgM和IgG检测结果提示在SFTS急性期康复组患者中实现了类型转换的 IgM-IgG+ 成浆细胞水平呈现逐步上升的趋势,而在死亡组中却显著低下,说明成浆细胞分泌的病毒特异性IgG很可能抑制了病毒复制,为感染者提供了免疫保护;同时,也印证了死亡病人外周血中特异性血清抗体缺失是由于患者抗体分泌细胞的功能性缺失。由于若干死亡组病人在感染初期在血清中出现病毒特异性IgM,推测死亡患者的抗体分泌细胞存在抗体类型转换的失败。课题组对B细胞抗体分泌的重要调节基因BLIMP-1, IRF-4 and XBP-1表达的检测也发现死亡病人B细胞中上述三个基因的表达异常低下。

图2:SFTS感染中抗体的产生及其生物学功能分析
在SFTS早期,死亡患者外周血的单核细胞存在大量的凋亡及死亡现象。对mDC的流式细胞检测进一步发现,康复组病人mDC在疾病过程中呈现出有效的分化,而死亡组不但mDC的数量持续低下,而且其共刺激分子CD86的表达也持续低下。我们的体外实验也发现SFTS病毒感染的mDC对T细胞的刺激功能明显受损;感染mDC刺激的T细胞无论增殖还是细胞因子分泌都显著弱于对照组。因此我们认为mDC抗原递呈功能受损在SFTS的病理进展中发挥了重要作用。进一步地,通过对外周血中滤泡性辅助T细胞(pTfh)的动态分析,我们发现康复组病人在发病后第一周pTfh数量显著高于死亡组。通过体外刺激实验,我们发现在发病第一周和第二周,康复组病人IL-21阳性pTfh的数量也显著高于死亡组,提示康复组而不是死亡组在疾病早期发生了有效的pTfh分化。进一步地,Tfh细胞与B细胞共培养实验也证明了与死亡病人相比,来自康复病人的Tfh细胞可以更有效地激活Naive B细胞,证明了死亡病人Tfh细胞的功能缺陷是造成体液免疫反应障碍的一个因素。

图3:抗体分泌细胞的表型和功能分析
综合上述的结果,我们可以得出这样的结论:在新型布尼亚病毒感染急性期,固有免疫反应障碍和体液免疫障碍是发热伴血小板减少综合征的重要病理机制。其中,髓系DC细胞(mDC)和滤泡型Th细胞(Tfh)的有效激活和分化在病毒的清除中发挥了关键作用。在SFTS的体液免疫反应中,我们发现Gn和NP特异性IgG抗体的缺失与患者的死亡结局密切相关。而体液免疫反应的损害是B细胞免疫反应全面紊乱的结果,包括mDC成熟缺陷、mDC和B细胞的MHCII抗原递呈功能受损、疾病早期Tfh分化的失败等。当前的研究指出了Gn和NP特异性IgG抗体在控制病毒感染的关键作用,为SFTS临床诊断、预后及开发疫苗和治疗性抗体指明了方向。

图4:SFTS病毒感染中体液免疫缺陷及其细胞和分子机制
该研究工作于2018年8月20日发表在Nature Communications 9:3328/DOI:10.1038/s41467-018-05746-9. 链接https://www.nature.com/articles/s41467-018-05746-9,题目:Deficient humoral responses and disrupted B-cell immunity are associated with fatal SFTSV infection,论文共同第一作者为附属鼓楼医院感染科在职博士生宋培新和医学院郑楠,通讯作者为医学院吴稚伟教授。经费来源:传染病重大专项,国家重点研发计划。
(医学院 科学技术处)