世界杯投注平台朱敏生教授团队首次发现,一种气单胞菌的新亚种可能是导致溃疡性结肠炎这种难治疾病的“罪魁祸首”。近日,该研究成果在国际学术期刊《科学》上发表。

一直以来,溃疡性结肠炎由于病因不明,无法根治,部分重症患者要通过手术切除结肠来缓解症状,但术后副作用大、复发率高,是世界公认的难治疾病。
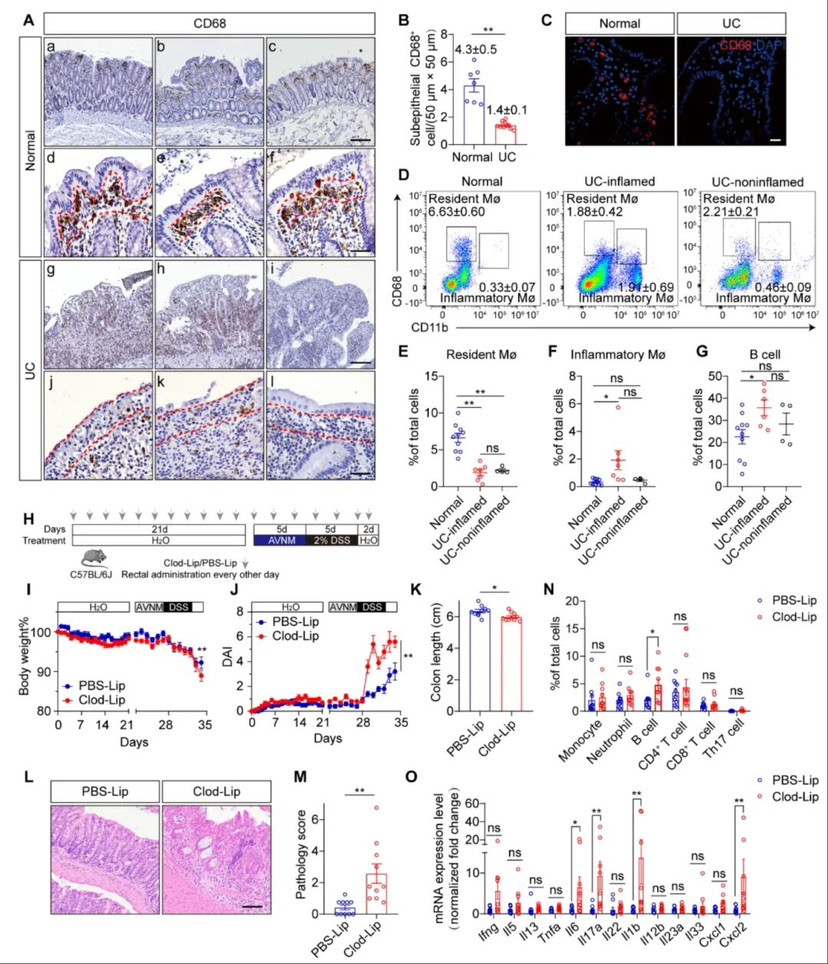
世界杯投注平台医学院朱敏生教授团队在观察溃疡性结肠炎的病理组织时发现,有一种肠黏膜巨噬细胞在炎症出现前就已经缺失,团队发现在小鼠中清除这些巨噬细胞后,仅轻微的肠道损伤就会导致严重的便血、腹泻、免疫学改变等溃疡性结肠炎典型特征。随后,团队逐步探寻,基本锁定了一种名为MTB的气单胞菌属新亚种,就是“杀死”黏膜巨噬细胞的“元凶”,它不仅会因此在小鼠中引起溃疡性结肠炎样的病变,而且还具有定植能力,一旦在肠道“安了家”,就很难被清除。“正常人或者正常小鼠的肠道是不会定植的,但是我们用抗生素处理或者是用损伤肠道的药剂去处理之后,MTB就可以在肠道定植,并且可以定植特别特别长一段时间,像溃疡性结肠炎患者治疗一段时间后,恢复了又会反复发作,就是这个原因。”世界杯投注平台朱敏生教授团队成员、论文共同第一作者蒋志慧介绍道。
在之后的临床实验中,团队研究了79例溃疡性结肠炎患者,发现超过七成的患者粪便样本MTB呈现阳性。世界杯投注平台医学院教授朱敏生表示,接下来,团队将沿着这一思路继续研究,希望能尽早造福溃疡性结肠炎患者。